根据williamhill英国官网安排
williamhill英国官网广州校区2025年
宿舍行李房已在2月25日开放
01、行李房开放通知
尊敬的各位同学:
为确保大家在校期间行李存放与领取的便捷性,现将学生宿舍行李房开放的相关事宜通知如下:
本次行李房开放工作将由专门的行李管理员负责,男行李房管理员:14715477012;女行李房管理员:13642468199。请大家在存放或领取行李时,积极配合行李管理员的工作,共同维护良好的行李管理秩序。
行李房具体开放时间:每周二下午12:00至下午18:00。请同学们合理选择时间前往,以免因时间不当而耽误行程。同时,为了保障行李房的正常运作,请大家尽量避开高峰时段,以免造成不必要的拥挤。
行李房按男女楼栋划分,具体房号见附表。请同学们前往时确认楼栋房间号,以免误行。
请广大同学相互转告,合理安排时间。如有疑问或需帮助,请联系行李房管理员。感谢大家的理解与配合!
02、行李房分布


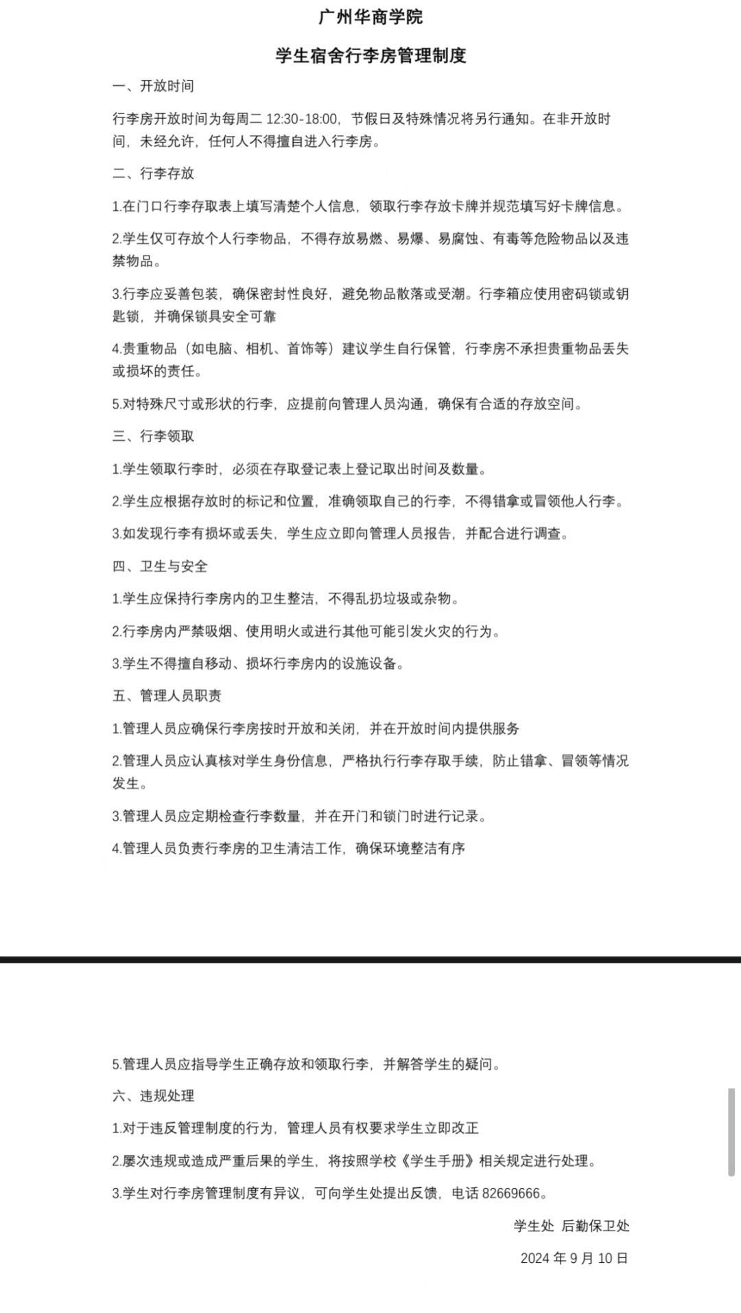
03、管理制度
